0898-08980898
加盟问答
发布时间:2026-01-25 点击量:
肾纤维化是糖尿病肾病(DKD)的标志,目前可用的治疗方法疗效有限。青蒿琥酯(ART)是一种再利用的抗疟疾药物,最近显示出缓解肾纤维化的潜力。本研究旨在探讨ART是否通过双特异性磷酸酶1(DUSP1)途径保护线粒体完整性并减轻肾小管上皮细胞(TEC)的纤维化。在DKD患者和db/db小鼠的肾组织中检测线表达。对db/db小鼠施用ART(25mg/kg),以评估其对纤维化、线粒体动力学和炎症的体内影响。在体外,使用高糖刺激的TEC来评估ART治疗后的线粒体功能和纤维化反应。机制研究包括RNA测序、分子对接和遗传调节(DUSP1敲除和过表达)。在人类DKD样本和db/db小鼠中观察到线粒体肿胀、嵴断裂和TFAM下调,与肾小管间质纤维化有关。ART治疗恢复了线粒体结构,减少了纤维化标志物,并在体内抑制了炎性细胞因子。在体外,ART逆转了高糖诱导的线粒体功能障碍和纤维化信号。从机制上讲,ART直接结合并稳定了DUSP1,从而抑制了MAPK信号传导。DUSP1的敲除消除了ART的保护作用,而DUSP1的过表达模仿了ART的治疗作用。值得注意的是,DKD患者的DUSP1表达显著降低,与更大的纤维化和更差的肾功能有关。ART通过DUSP1稳定和MAPK通路抑制减轻肾纤维化并恢复DKD中的线粒体稳态。这些发现支持ART作为靶向糖尿病肾病线粒体完整性和炎症的潜在治疗剂。
糖尿病肾病(DKD)是糖尿病的主要并发症之一,尽管血糖控制严格,但由于多种致病机制,疾病仍会进展。早期阶段以肾小球和滤过膜损伤为特征,但随着 DKD 进展至中晚期,肾小管萎缩和肾纤维化成为主要表现,最终导致不可逆的肾损伤。在这些晚期阶段,血清肌酐水平升高,反映出肾功能显著下降。在固有肾细胞群中,肾小管上皮细胞(TECs)由于其高线粒体含量,特别容易受到代谢和氧化应激的影响。
肾小管上皮细胞(TECs)中的线粒体功能障碍已成为 DKD 进展的关键驱动因素。证据表明,线粒体稳态的破坏,包括线粒体自噬受损、生物合成减少以及分裂-融合动力学失衡,可通过驱动过多的细胞外基质沉积促进肾小管间质纤维化。 DKD 的另一特征是慢性炎症,这种炎症通过频繁与线粒体功能障碍的相互作用,也被认为是肾脏纤维化的关键因素。特别是,线粒体功能障碍可启动先天免疫反应:当受损的线粒体释放危险信号(如线粒体DNA)时,它们会激活胞质通路如cGAS-sting,从而引发细胞因子释放和免疫细胞浸润,最终促进纤维化损伤。同时,受损的TECs与免疫细胞相互作用以激活基质生成的肌成纤维细胞,直接将炎症与细胞外基质积累联系起来。
青蒿琥酯(ART)最初从中药青蒿中分离出来,以其通过抑制疟原虫代谢和破坏寄生虫细胞结构的抗疟效果而广为人知。最近的药理学研究揭示了其额外的特性,如抗炎、抗氧化和抗增殖作用,表明其潜在益处不仅限于疟疾。特别是,ART通过多种分子机制在多个器官——包括心脏、肝脏和肺——表现出抗纤维化作用。然而,其在 DKD 中的具体靶点和精确的抗纤维化机制仍知之甚少。
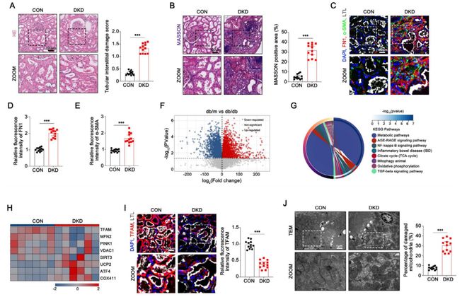
2.青蒿琥酯可恢复db/db小鼠肾小管上皮细胞(TECs)的线粒体功能并改善间质纤维化。
6.敲低DUSP1可逆转抗逆转录病毒治疗(ART)对睾丸上皮细胞(TECs)的保护作用。
8.DUSP1在肾小管上皮细胞(TECs)中的过表达可恢复线粒体功能并减轻db/db小鼠的肾纤维化。
我们的研究表明,ART通过靶向DUSP1在 DKD 中发挥肾保护作用。这种相互作用恢复了TECs中的线粒体功能并减轻了肾纤维化。此外,数据强调DUSP1作为一个潜在的治疗靶点,因其能够调节线粒体稳态和炎症过程。未来的研究应在临床环境中验证这些临床前发现,进一步探索DUSP1靶向策略,并评估联合治疗方法以改善 DKD 患者的预后。
【福利时刻】科研服务(点击查看):、、、、、。咨询加微信:1278317307。
特别声明:以上内容(如有图片或视频亦包括在内)为自媒体平台“网易号”用户上传并发布,本平台仅提供信息存储服务。
不主流讲线轮首胜+终结连败!曼城2-0狼队 马尔穆什破门 塞梅尼奥4场3球
全网寻鞋!男子坐卧铺时鞋被穿错,一只斯凯奇变Prada:新鞋第一次穿就丢了,希望能找回
今日热点:车银优代言广告被隐藏;《巅峰对决》主演担任米兰冬奥会火炬手……
UnifyDrive UC250/450 Pro家庭存储NAS发布,配置与价格曝光
LLVM代码库已记录AMD下代RDNA 5独立显卡GPU gfx1310
技嘉推出镜面WOLED显示器GO27Q24G:27英寸QHD 240Hz

联系我们
Contact us
SERVICE TIME:08:30-18:30